41 itil change management process flow diagram
ITIL 4 Change Management - Change Enablement. The Change Management process described here follows the specifications of ITIL V3, where Change Management is a process in the service lifecycle stage of Service Transition.. ITIL V4 is no longer prescriptive about processes but shifts the focus on 34 'practices', giving organizations more freedom to define tailor-made processes. Jun 10, 2015 - Change Control Process Flow Chart | ITIL CHANGE MANAGEMENT PROCESS Toolkit: Process Flow.
2 Feb 2021 — The ITIL change management process flow diagram can be as simple or detailed as an organization needs. Some will include the simple steps that ...

Itil change management process flow diagram
22 Dec 2016 — ITIL change management process · Creating a Request for Change · Reviewing and Assessing a Request for Change · Planning the Change · Testing the ... This is an editable PowerPoint four stages graphic that deals with topics like itil change management process flow diagram to help convey your message better graphically. This product is a premium product available for immediate download and is 100 percent editable in PowerPoint. ITSM and ITIL Change Management Flow: Request Fulfillment In Depth. The ITIL change management process is the most well-known ITSM change management flow. The request fulfillment cycle, one of its core processes, helps control how service requests are processed and handled. In this article, we’ll take a bird’s eye view of the ITIL process.
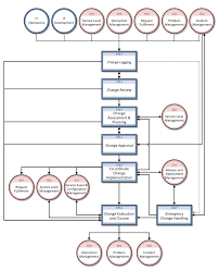
Itil change management process flow diagram. Yale University Change Management Process 6 of 29 Change Management Process Flowh Change Management Record & Review RFC Assess & Evaluate Authorize & Plan Updates Coordinate Change Implementation Review & Close A u t h o r i z i n g C h a n g e M a n a g e r (s) C h a n g e C o o r d i n a t o r C h a n g e C o o r d i n a t o r C h a n g e O w ... The below diagram outlines a basic ITIL change management process flow. (source: Manage Engine) Tips for implementing a successful ITIL change management process flow. Your role as a change manager is vital in the organization’s battle to stay competitive. 6 steps1.ITIL change management is essential to standardize and optimize change processes with the goal of reducing the number of failed changes.2.Change management helps you assess the overall impact of the change you're going to implement. This helps in anticipating further challenges to increase the likelihood of a successful change, and increasing cooperation by minimizing resistance to change.3.ITIL change management refers to the standardized procedures an organization follows to help control the life cycle of IT changes; it also involves managing the change schedule to mitigate risk and reduce disruptions to associated IT services and business operations. There are three types of changes that are each managed in different ways: standard, normal, and emergency. Change Management Process Flow Guide www.servicedeskplus.com Note: Your organization is considered to have a healthy change management process if the number of standard changes is higher than the number of emergency changes. We hope that we’ve given you a clear picture of the processes involved in change im-plementation.
4 Aug 2016 — ITIL Change Management Process Flow · 1- Change Initiator · 2- Emergency Change Advisory Board · 3- Change Advisory Board · 4- Change Manager · 5- ... ITIL change management follows a standard operating procedure to eliminate any unintended interruptions and capture necessary details about a change before it is implemented such as reason for change, planning and approval. ITIL Change management is essential for businesses to implement changes smoothly and maintain current working state. Change Management Process Change Management Process flow In a practical IT environment, change management operations would generally be executed as per the below diagram: Download This Template Process Description of Change Management Change Trigger/InputThis process starts with a Request for Change due to a major or minor upgrade to an ... Change Management Process Flow. ITIL Change management process includes different steps that capture every detail about a change request for future tracking. These processes ensure that the change is validated and tested before it moves to deployment. Release management process is responsible for successful deployment.
ITSM and ITIL Change Management Flow: Request Fulfillment In Depth. The ITIL change management process is the most well-known ITSM change management flow. The request fulfillment cycle, one of its core processes, helps control how service requests are processed and handled. In this article, we’ll take a bird’s eye view of the ITIL process. This is an editable PowerPoint four stages graphic that deals with topics like itil change management process flow diagram to help convey your message better graphically. This product is a premium product available for immediate download and is 100 percent editable in PowerPoint. 22 Dec 2016 — ITIL change management process · Creating a Request for Change · Reviewing and Assessing a Request for Change · Planning the Change · Testing the ...
860-880 North Lake Shore Drive, Electrical Riser Diagram (11/28/1949) // Ludwig Mies van der Rohe (American, born Germany, 1886–1969) Associate Architect: Holsman, Holsman, Klekamp and Taylor (American, 20th century) Associate Architect: Pace Associates (American, 20th century) Structural Engineer: Frank J. Kornacker (American, active 1940s–1950s)
ITIL Change Management Process Flow Diagram Ppt PowerPoint Presentation Infographics Background Cpb - PowerPoint Templates
Process flow diagram Organization Change management Flowchart, change management, template, angle, text png | PNGWing
Washing the White Elephant (Ming dynasty (1369–1644), late 16th century) // Artist unknown (after Zhang Sengyao or Qian Xuan) Chinese
0 Response to "41 itil change management process flow diagram"
Post a Comment