Iklan 300x250

37 6.7 cummins engine diagram

OEM factory Cummins ISB 6.7 liter engine service manual. Covers mechanical troubleshooting, repair, service, etc. for this engine. Engines: ISB 6.7 liter Engine Control Module: 2350. Manual Contents. Introduction; Familiarization; Air intake system overview & flow diagram; Complete engine overview & info; Compressed air system & flow diagram In 2016, Cummins Westport will introduce a new dedicated natural gas engine for transit, shuttle and school bus, medium-duty truck, and vocational vehicle markets. Based on the Cummins ISB6.7 diesel platform, the Cummins Westport ISB6.7 G will offer up to 240 hp (179kW) and 560 lb-ft (759 Nm) of torque, and will be available with automatic ...

Access to documents, diagrams and materials for Cummins engines, generators and components via online library and Cummins Care helpline phone numbers. Access to Documents and Materials for Your Cummins Products Cummins produces a wide variety of documents to help customers get the most from their engines, generators and components.

6.7 cummins engine diagram

6.7 cummins engine diagram

D&J Precision Machine Performance 6.7 Cummins Long Block.Our Performance 6.7 Cummins come fully assembled from oil pan to rockers with our X-Beam Stock Length Billet Rods and our Stage 2 High Performance Cylinder Head. We custom build this engine for your application, with the best parts availab.. 6.7 Cummins Grid Heater Wiring Diagram. Mechanical engine wiring wiring wiring diagram what we do seaboard marine delivers guaranteed better than factory performance parts design and engineering for cummins and other marine diesel applications. Oem mopar 5187880ac replacement intake heater grid relay for the 2006 to 2018 dodge ram diesel trucks ... cummins isb and qsb lower engine gasket sets: 30: oil pan gasket - 6b5.9 / isb6.7: 4337596: 31: lower engine gasket set - 6b 5.9 / g5.9 / qsb 5.9: 3802376: 32: lower engine gasket set - qsb3.9-30 / qsb4.5-30: 3802375: 33: oil pan gasket: 3959052: 34: lower engine gasket set - isb 6.7: 4089173: 35: oil pan gasket - b series

6.7 cummins engine diagram. 6.7 Cummins Serpentine Belt Diagram. chilton s 6 7 cummins serpentine belt routing diagram fail this video is about why chiltons s manuals are not all what they are cracked up to be basically we had a water pump go out on a 6 7 cummins 2013 2017 dodge cummins 6 7l serpentine belt diagram is a diagram for replacing your serpentine belt for a 2013 2017 dodge cummins with a 6 7l engine Cummins QSB 6.7 engines are ideal for a wide variety of marine applications. They offer many benefits, including quiet operation with 80% noise reduction when idle. These engines are also powerful, reliable and durable. If you need Cummins QSB 6.7 parts to repair or maintain an engine, Diesel Pro Power has the large selection you're looking for. Fluidampr 920321 Harmonic Damper 07.5-18 6.7L Dodge Cummins $ 558.45 2050-01-01. Eliminate torsional vibrations to smooth out your RPM's for a quieter, smoother running engine that also results in a broader powerband and more overall power in your 6.7L Cummins Fumoto Easy Engine Oil Drain Valve 02-20 5.9L / 6.7L Dodge Ram Cummins F-104 3.00 ... The 6.7 ISB has become the most reliable Cummins B engine to date. In stock form, the failure rates are meager. The common problems are related to emissions equipment and Common Rail Fuel injection. The EGR system is prone to clogging, and that issue is typical to all engines equipped with EGR. The DPF longevity is about 100,000 miles.

6CTA 8.3 Mechanical Engines. Cummins 6CTA 8.3 255C. Cummins 6CTA 8.3 480CE Drawing. Cummins 6CTA Hi-Mount (JWAC) Drawing. Cummins 6CTA (JWAC) Industrial Base Engine. Cummins 6CTA Top Mount (WET) Cummins 300C with upside down 1722 pump. Cummins 300C with 507A. Cummins 450C Drawing. cumminsfiltration.com 6-9 Crankcase Ventilation Manager (CVM) CVM280B Part Number Description Outlet Orientations CV52008 CVM with Outlet at 3 O'Clock 3:00 12:00 9:00 CV52034 CVM with Outlet at 12 O'Clock CV52015 CVM with Outlet at 9 O'Clock (as shown below) CV52053 Service Kit (includes O-Ring and Element) Ordering Information 100-002 Engine Diagrams Engine Views Without EGR The following illustrations show the locations of the major external engine components, filters, and other service and maintenance points. Some external components will be at different locations for different engine models. NOTE: The illustrations are only a reference to show a typical engine. May 4, 2016 - diesel engine parts diagram - Google Search. ... #trucks lifted #diesel Dodge Diesel Trucks, Cummins Turbo Diesel, Dodge Cummins,.

Engine Wiring Diagram 2013 Cummins 6.7 Current Donation Goals. Tip Jar. Raised $252.01 Engine Wiring Diagram 2013 Cummins 6.7 (0 reviews) By Me78569. August 10, 2018; Share More sharing options... Followers 0. 1 Share More sharing options... Followers 0. Go to Cummins articles. User Feedback. 0 Reviews ... for Cummins engines -Reads active and inactive public fault codes for other non-Cummins control modules on the J1939 datalink -Clears inactive fault codes -Displays a snapshot of engine information such as make, model, serial number, total idle hours, trip fuel information, and total crankshaft revolutions 6.7 Cummins Diesel Engine Problems. The 6.7 Cummins diesel engine is the latest of the B series engines. It's a straight-six, 24 valve turbodiesel released for Dodge Ram trucks in 2007. The B6.7 Cummins still lives on in Ram 2500 and 3500+ trucks to this day. Though, it's been through a few updates over the years. Engine. Search Parts. Find complete Crate Engines to O-rings and gaskets for your 2007.5-2018 Dodge Ram 2500/3500 available at XDP! To support major performance improvements, factory engine components may need to be modified. Engine components for the front of your engine can be found in the Front Cover and Belt & Accessory Drive section.

Remanufactured 2007 2008 Dodge Ram Laramie 6 7 Cummins Diesel Engine Computer Ecm Ecu Module For Sale 4945387 4980611

Remanufactured 2007 2008 Dodge Ram Laramie 6 7 Cummins Diesel Engine Computer Ecm Ecu Module For Sale 4945387 4980611

Engine Family: C Series Hose Type: Hump Size to Size: 4 IN. to 4 IN. Hose Length (mm): 127.00 Hose Material: 25, 002 Temp Limit (deg C): -50/+125 Clamp Supplier: Cummins Aspiration: Sea Water Aftercooled. 1 125740 Clamp, T Bolt 3 4 1/2 inch 2 149437 Clamp, T Bolt 1 3 3030770 Hose, Elbow 1 4 3917580 Hose, Elbow 1

Cummins 6 7l Turbo Diesel 2021 Cummins Inc

Cummins 6 7l Turbo Diesel 2021 Cummins Inc

Cummins Engine Parts Catalogs; Engine Hoses. 6BT 5.9 210/220 Diamond Engine Hoses; Early 6BTA 5.9 Diamond Hoses (1.5″ Raw Water Hoses) 6BTA 5.9 330/370 Diamond Engine Hoses; 6CTA 8.3 430/450 Diamond Engine Hoses; QSB 5.9 Engine Hoses; QSB 6.7 Engine Hoses; QSC 8.3 Engine Hoses; Engine Components. Aftercoolers; Heat Exchangers; Seawater Pumps

Dodge Cummins Turbo Diesel Parts Guide

Dodge Cummins Turbo Diesel Parts Guide

We carry a large assortment of new and remanufactured parts for ISB 3.9, ISB 5.9, QSB 4.5, QSB 5.9, and QSB 6.7 diesel engines. For more information on ISB/QSB engines, please visit our Cummins engine specifications page.

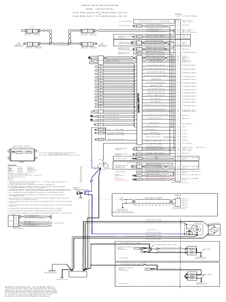
Qsb6 7c Wiring Diagram Pdf Motor Vehicle Mechanical Engineering

Qsb6 7c Wiring Diagram Pdf Motor Vehicle Mechanical Engineering

Discussion Starter · #1 · Jan 18, 2013. Hi, I'm new to this site but it looked good so I signed up, I was wondering if anyone would have a wiring diagram for the ECU on a 2003 6.7 isb engine as I'm trying to build this into a tractor backend for tractor pulling but need a little help with getting it going first. Thankyou for any help in advance.

Cummins Diesel Engines External Engine Components Cummins Diesel 5 9 Liter B Series Engines

Cummins Diesel Engines External Engine Components Cummins Diesel 5 9 Liter B Series Engines

The serpentine belt is one of the more important 6.7 Cummins parts. The belt name comes from its serpentine appearance as it snakes around several components in the engine. It connects to several pulleys and provides power to crucial systems like power steering, the water pump, air conditioning, and the alternator.

Tips To Change The Serpentine Belt On A 6 7 Cummins Prosource Diesel

Tips To Change The Serpentine Belt On A 6 7 Cummins Prosource Diesel

Up for sale is a good used Engine Wiring Harness removed from a Dodge Ram 4x4 with l 24 valve Cummins diesel engine with manual NV . 4x4 Pickup 4x2 Pickup 4x4 Pickup 4x2 Pickup 4x4 Pickup Ad Ramcharger Aw Ramcharger Wiring Diagram Schematics for your Dodge Truck ALLDATA gives you all available wiring diagram schematics, updated four times a ...

Engine Compartment Wiring Diagrams Dodge Diesel Diesel Truck Resource Forums

Engine Compartment Wiring Diagrams Dodge Diesel Diesel Truck Resource Forums

Cummins ISF2.8 CM2220 E Wiring Diagram Cummins ISF3.8 CM2220 Service Manual Cummins ISLe CM2150 Wiring Diagram Cummins ISLe3 and ISLe4 Worshop Manual Cummins ISM CM875 Control Module Wiring Diagram Cummins ISM Wiring Diagram ECM Part No 3680509 Cummins ISX15 Engine Electrical Circuit Diagrams Cummins QSB, QSC, QSM11 Wiring Diagram

6 7l Cummins Injectors And Fuel Lines Fuel Drain Lines Remove Diesel Engines Troubleshooting

6 7l Cummins Injectors And Fuel Lines Fuel Drain Lines Remove Diesel Engines Troubleshooting

Apr 21, 2010 — I'm a newbie to diesel and to cummins and was wondering if anyone has a detailed diagram of everything under the hood.Engine compartment component diagram - Cummins ForumDec 29, 2014Engine Wiring Diagram Needed - Cummins ForumMay 4, 2010Wiring diagrams | Dodge Cummins Diesel ForumApr 2, 2020Need Cummins/Dodge ECU wiring diagramJun 26, 2012More results from www.cumminsforum.com

Solved I Need A Diagram For A Serpentine Belt For An 04 Fixya

Solved I Need A Diagram For A Serpentine Belt For An 04 Fixya

Oct 1, 2010 — Now that diesel has claimed its rightful role as the modern-day hot rod powerplant, finding a source for engine parts has become critical.

Wiring Engine 2004 Dodge Ram 2500

Wiring Engine 2004 Dodge Ram 2500

Looking for wire diagram for a 2007 dodge 3500 4x4 6.7 cummins. i need the tail light,and the ecm wire diagram..thanks - Answered by a verified Dodge Mechanic We use cookies to give you the best possible experience on our website.

Tips To Change The Serpentine Belt On A 6 7 Cummins Prosource Diesel

Tips To Change The Serpentine Belt On A 6 7 Cummins Prosource Diesel

In 2007, Dodge trucks began using the 6.7L common rail Cummins diesel turbocharger engine, which uses a Variable Geometry Turbocharger (VGT). On the 6.7L, the VGT has a patented one-piece sliding nozzle that continuously moves to vary the power of the turbine and the amount of air delivered to the engine.

Dodge Cummins 2005 Fuse Box Block Circuit Breaker Diagram Carfusebox

Dodge Cummins 2005 Fuse Box Block Circuit Breaker Diagram Carfusebox

2012 Engine Transmissions Powertrain System Wiring Diagram Current Donation Goals. Tip Jar. Raised $251.01 2012 Engine Transmissions Powertrain System Wiring Diagram (0 reviews) By Me78569 ... Engine Systems Cummins 6.7 AC System Wiring AfterTreatment System Wiring Charing System Wiring Cooling System Wiring EGR system Wiring ...

Engine Cummin Qsb 6 7 Pdf

Engine Cummin Qsb 6 7 Pdf

2008 dodge ram 2500 6.7l cummins engine bay wiring diagram - Answered by a verified Dodge Mechanic We use cookies to give you the best possible experience on our website. By continuing to use this site you consent to the use of cookies on your device as described in our cookie policy unless you have disabled them.

Dodge 5 9l 6 7l Cummins Cylinder Head Expansion Plug M D

Dodge 5 9l 6 7l Cummins Cylinder Head Expansion Plug M D

Cummins ISB 6.7 340HP. looking for a diagram of the fan belt configuration on my Cummins ISB 340 HP. Winnebago 2008 39W. Also belt length. Freightliner said the serpentine belt is 92" but I cannot get it to work about 3" to short. currently in a RV park in Rockport TX. __________________. Bob & Karen & Buddy "yourkie".

P Pump Parts Diagram Dodge Diesel Diesel Truck Resource Forums

P Pump Parts Diagram Dodge Diesel Diesel Truck Resource Forums

The ISB exceptionally quiet and smooth for a diesel of this size, with noise even further reduced from ... 6.7L Cummins Turbo Diesel (2019) for Chassis Cab.

2016 6 7 Cummins Performance

2016 6 7 Cummins Performance

cummins isb and qsb lower engine gasket sets: 30: oil pan gasket - 6b5.9 / isb6.7: 4337596: 31: lower engine gasket set - 6b 5.9 / g5.9 / qsb 5.9: 3802376: 32: lower engine gasket set - qsb3.9-30 / qsb4.5-30: 3802375: 33: oil pan gasket: 3959052: 34: lower engine gasket set - isb 6.7: 4089173: 35: oil pan gasket - b series

Dodge Ram 03 07 Cummins Map Sensor 3971106 Klm Performance

Dodge Ram 03 07 Cummins Map Sensor 3971106 Klm Performance

6.7 Cummins Grid Heater Wiring Diagram. Mechanical engine wiring wiring wiring diagram what we do seaboard marine delivers guaranteed better than factory performance parts design and engineering for cummins and other marine diesel applications. Oem mopar 5187880ac replacement intake heater grid relay for the 2006 to 2018 dodge ram diesel trucks ...

Dodge Cummins Return Line Check Valve 3941156

Dodge Cummins Return Line Check Valve 3941156

D&J Precision Machine Performance 6.7 Cummins Long Block.Our Performance 6.7 Cummins come fully assembled from oil pan to rockers with our X-Beam Stock Length Billet Rods and our Stage 2 High Performance Cylinder Head. We custom build this engine for your application, with the best parts availab..

Egrcooler O Rings Turbo Diesel Register

Egrcooler O Rings Turbo Diesel Register

2012 Fan Clutch Wire Diagram Dodge Cummins Diesel Forum

2012 Fan Clutch Wire Diagram Dodge Cummins Diesel Forum

Cummins Isb Service Manual Pdf Download Manualslib

Cummins Isb Service Manual Pdf Download Manualslib

Cummins Diesel Engines External Engine Components Cummins Diesel 5 9 Liter B Series Engines

Cummins Diesel Engines External Engine Components Cummins Diesel 5 9 Liter B Series Engines

Cummins 4306993 6 7l Fuel Rail Pressure Sensor Klm Performance

Cummins 4306993 6 7l Fuel Rail Pressure Sensor Klm Performance

Pin By Marla Brennan On Truck Stuff Cummins Motor Cummins Cummins Engine

Pin By Marla Brennan On Truck Stuff Cummins Motor Cummins Cummins Engine

4991539 2009 2012 6 7 6 7l Cummins Heater Core Tube 68048997aa Ebay

4991539 2009 2012 6 7 6 7l Cummins Heater Core Tube 68048997aa Ebay

Painlessperformance Com

Painlessperformance Com

Solved I Need A Diagram On A 2006 Dodge 3500 5 9 Cummins Fixya

Solved I Need A Diagram On A 2006 Dodge 3500 5 9 Cummins Fixya

Mopar 68005162aa 6 7l Cummins Crankcase Breather Gasket Klm Performance

Mopar 68005162aa 6 7l Cummins Crankcase Breather Gasket Klm Performance

Cummins Qsb 4 5 And Qsb 6 7 Engine Operation And Maintenance Manual Auto Repair Manual Forum Heavy Equipment Forums Download Repair Workshop Manual

Cummins Qsb 4 5 And Qsb 6 7 Engine Operation And Maintenance Manual Auto Repair Manual Forum Heavy Equipment Forums Download Repair Workshop Manual

Purchase Belt Diagram 5 9 Cummins Up To 69 Off

Purchase Belt Diagram 5 9 Cummins Up To 69 Off

5 9 Diagram Dodge Diesel Diesel Truck Resource Forums

5 9 Diagram Dodge Diesel Diesel Truck Resource Forums

12v Diagrams Diesel Bombers

12v Diagrams Diesel Bombers

24v Cummins Fueling System Diagram Diesel Database

24v Cummins Fueling System Diagram Diesel Database

Cummins Engine Drawings Seaboard Marine

Cummins Engine Drawings Seaboard Marine

Cummins Qsb 6 7 Engine Service Repair Manual Ebooks Automotive

Cummins Qsb 6 7 Engine Service Repair Manual Ebooks Automotive

Cummins Qsb6 7 Cm2350 B105 Engine Wiring Diagram Auto Repair Manual Forum Heavy Equipment Forums Download Repair Workshop Manual

Cummins Qsb6 7 Cm2350 B105 Engine Wiring Diagram Auto Repair Manual Forum Heavy Equipment Forums Download Repair Workshop Manual

Cummins Marine Qsc 8 3 Engine Diagram Seaboard Marine

Cummins Marine Qsc 8 3 Engine Diagram Seaboard Marine

0 Response to "37 6.7 cummins engine diagram"

Post a Comment

Iklan Atas Artikel

Iklan Tengah Artikel 1

Iklan Tengah Artikel 2

Iklan Bawah Artikel