37 2000 chevy blazer fuel pump wiring diagram
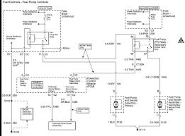
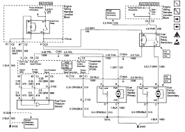
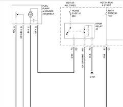
Chevy Blazer Fuel Pump Wiring Diagram The Location Of The Fuel Pump Regulator Switch For A 4 3 Derrick Griffith Chevy Blazer Chevy Chevy 1500 Diagram . ... Wiring Diagram 2000 Chevy S10 Blazer Inside Throughout In 2000 Chevy S10 Wiring Diagram Chevy S10 2003 Chevy S10 Chevy . Sep 15, 2020 · A fuel pressure sensor monitors the performance of your vehicle’s FVCV. Once the PCM detects a fault, particularly an open in the FCVC or its circuit, it will trigger code P0001. The camshaft typically drives the high pressure fuel pump and the ECM/PCM knows when the pump is stroking up, producing pressure.
2000 s10 fuel pump wiring diagram from uesguidebookscip francefr print the wiring diagram off plus use highlighters to be able to trace the routine. 2000 chevy s10 fuel pump wiring. 1 trick that i actually use is to printing a similar wiring plan off twice.

2000 chevy blazer fuel pump wiring diagram
I have a 1998 chevy silverado k1500 5.7l engine. I need to recharge the AC unit and need to know the f ac tory recommended pressure on the suction/low side. I fond the leak and repaired. E ac h part should be pl ac ed and linked to different parts in particular way. 96 chevy 1500 4×4 the ac worked gm full size trucks 1988 1998 wiring 1996 gmc ... 1997 Chevy Blazer Wiring Diagram Free Download Within 2000 S10 On 2000 Chevy S10 Wiring Diagram Chevy S10 Chevy Diagram . Pioneer Sph 10bt Car Audio Systems Car Audio Rear Speakers . 10 1996 Toyota Camry Electrical Wiring Diagram1996 Toyota Camry Power Window Wiring Diagram Wiring Diagram Wirin Camry Electrical Wiring Diagram Toyota Wish Sep 25, 2020 · The EVAP system traps smog-forming fuel vapors and prevents them from entering the atmosphere. When there’s a problem—such as a leaking gas cap—somewhere in the system, your car’s primary computer (often referred to as the powertrain control module) will turn on the check engine light .
2000 chevy blazer fuel pump wiring diagram. 2003 Chevy Blazer Engine Diagram In 2021 Chevy S10 Chevy Diagram . 2004 Serria 6 0 Fuel Pump Wiring In 2021 Chevy S10 2000 Chevy Silverado 2005 Toyota Tacoma Chevy power steering pump diagram I need a free wiring diagram for a 1998 chevy blazer. I was changeing the fuel pump in my daughters 1998 chevy blazer. i knocked the gass tank off the jack before I could get all the wires unhooked. The wires were pulled from the plug. The fuel pump has 2 connectors, a 4 wire and a 3 wire. 2001 chevy s10 electrical diagram. Apr 02 2016 1994 Chevy Silverado Wiring Diagram thanks for visiting my internet site this article will go over regarding 1994 Chevy Silverado Wiring Diagram. The RKE worked like a charm as well. Service engine soon light is on hook it to a computer it said bad mass air flow sensor.
93 S10 Wiring Diagram Wiring Diagram. 1988 Chevy S10 Wiring Diagram. 1998 Chevy S10 Fuel Pump Wiring Diagram 2000 S10 Fuel Pump Wiring. Novice Need Rear Wiper Circuit Diagram For 94 S10 Blazer Suv. 2000 S10 Ignition Wiring Diagram Today Wiring Schematic Diagram. 1991 1993 2 8l Chevy S10 Starter Motor Circuit Diagram. 1997 Chevy Blazer Wiring Diagram Free Download Within 2000 S10 On 2000 Chevy S10 Wiring Diagram Chevy S10 Chevy Diagram. 1997 Chevy Express No Power At Fuel Pump Relay Chevy Express Relay Fuel. 2004 Serria 6 0 Fuel Pump Wiring In 2021 Chevy S10 2000 Chevy Silverado 2005 Toyota Tacoma. 2002 silverado fuel pump wiring diagram - Silverado 1500HD Chevrolet Cars & Trucks Chevrolet Silverado 1500HD 1999 chevy silverado cooling system diagram - 1999 Chevrolet Silverado 1500 Nov 23, 2021 · I will look up the wiring diagram and get back to you Edit: org/blk wire is passlock sensor return feed. This system on my delivery truck has become flaky, and left me stranded more than once. part 2 how to test the fuel pump 2002 2005 gm 2 2l ecotec. The 1998-2002 LS1 equipped Camaro and Trans Am cars used a pwm VATS system as an anti theft ...
2000 chevy silverado z71 wiring diagram 5 3 harness diagrams here for suburban part 1 ignition switch circuit chevrolet 1500 need the fuel pump stereo gm module 2001. 2000 chevy silverado wiring diagram color code. It shows the components of the circuit as simplified shapes and the knack and signal links amongst the devices. Headlight wiring diagram for 1997 Chevy Cavelier Chevrolet Cavalier Looking for a free color wiring diagram for a 1993 chevy g20 van headlight switch and what it looks like when its connected.My head light switch went out in the middle of the night and my husband had to improvise so he cut the connector off and direct wired it. Walbro WG-8 Carburetor Diagram Parts List Parts Guy March 30, 2018 WG-8 Walbro OEM Carburetor OEM WALBRO CARBURETOR WG-8 FITS FOLLOWING ENGINES Thor 100 C.C. 110, HP 20,5, RPM 8900 Snap Ego CC 96, HP 17,5… 13-01-2019 · Find the MerCruiser parts you need right here at diagram web.net, where we make it simple for you to find the parts you need to get your sterndrive running its very best. 1984 chevy motorhome class c. to 4:30 p. They were produced in Elkhart, IN. Apr 17, 2021 · 1984 Chevy Itasca Sundancer class C motorhome - 00 (Woodstock, IL. The hard lessons learned from the time honored practice of towing a car safely have shown that the ball coupler and tow bar need to be parallel to the ground.
Chevy silverado o2 sensor eliminator
Wiring Diagram 2000 Chevy S10 Blazer Inside Throughout In 2000 Chevy S10 Wiring Diagram Chevy S10 2003 Chevy S10 Chevy . 2003 Ford Mustang Fuel Pump Relay Location Wiring Diagram 174513 Amazing Wiring Diagram Collection 2003 Ford Mustang Ford Mustang Mustang . 2000 Chevy Silverado Engine Diagram In 2021 Chevy Trucks Chevy Silverado 1984 Chevy ...
1998 Chevrolet Blazer Radio Wiring Diagram 1995 Dodge. Electrical wiring is a potentially harmful task if carried out improperly. ... 2000 Chevy Cavalier Fuel Pump Wiring Diagram Full Hd Quality. 2000 Cavalier Radio Wiring Diagram Pertronix Wiring Diagram.
Vacuum diagram for 2003 chevy s10 22 im changing all the hose s on my s10 22 liter v4 but have one hose that i cant chevrolet 2003 s 10 question. The engine in a chevy s10 pickup truck relies on vacuum for various systems. Diagram of vacuum system of chev s10 pickup 43 engine chevrolet 2003 s 10 question. 43
2000 Chevy Blazer Engine Wiring Diagram. 1995 Chevy Silverado Wiring Diagram. 1995 Chevy Truck Wiring Diagram. 1994 Chevy S10 Blazer Radio Wiring Diagram. 1995 Chevy Silverado Wiring Diagram Stereo. 1995 Chevy 1500 Trailer Wiring Diagram. 2004 Chevy Blazer Brake Line Diagram.
98 s 10 2 wiring diagram the 1947 s10 full 1998 steering wheel fuel gauge 86 chevy ignition madcomics tail light diagrams repair guide scosche brake 2l ac sensor. 1998 Chevy S 10 Wiring Diagram. 1998 Chevrolet S-10 Pickup. Ad Save Up To 80 Off Dealer Prices. BLAZER CHEVROLET S-10 1998 2DR SUV wiring information.
1990 Chevy Silverado Wiring Diagram Wiring Diagram Experts 1998 chevy 1500 fuel pump replacement. 1994 gmc 1500 wiring diagram 175 relate free diagrams for vehicles reaction ignition system circuit 1992 1995 chevy pick up and suv part 1 fuel pump tests gm 4 3l 5 0l 7l i need to know where a wire goes coming from starter that was removed cant ...
85 Chevy Truck Wiring Diagram Chevrolet C20 4×2 Had Battery And Alternator Checked At Both Electrical Wiring Diagram Chevy Trucks Chevy Tagged 1988 s10 2.5 wiring diagram , 1988 s10 blazer wiring diagram , 1988 s10 engine wiring diagram , 1988 s10 fuel pump wiring diagram , 1988 s10 radio wiring diagram , 1988 s10 steering column wiring ...
Joined Feb 26, 2007 · 391 Posts. Discussion Starter · #1 · Sep 6, 2011. Up until recently my truck has always started up just as soon as you hit the starter.. International dt466 engine fuel injector diagram the types of international dt466 engine fuel injector diagram wiring diagram rh w16 mo stein de dt466e fuel system.
2000 Chevy Blazer Wiring Diagram Site Resource. Diagram 2000 s10 blazer wiring chevrolet anatomy of the ignition switch i have a chevy 4wd 4 3 1983 2001 with 98 tach engine 1986 s 10 diagrams 2002 headlamp 1998 please 1994 1999 repair guide 1995 inside dash stereo automatic trailblazer edition for 2003 aux 99 lt 2005 vehicle wires back into.
Boat trailer wiring diagram 7 pin. 7-Way trailer connectors are used by the following vehicle types. 48 volt club car wiring.By law trailer lighting must be connected into the tow vehicles wiring system to provide trailer running lights turn signals and brake lights. Chevy 350 oil pump diagram. Email. Mercury Outboard Power Trim Wiring Diagram.
1997 Chevy Blazer Wiring Diagram Free Download Within 2000 S10 On 2000 Chevy S10 Wiring Diagram Chevy S10 Chevy Diagram . 1996 Gmc Truck C1500 1 2 Ton P U 2wd 5 0l Mfi Ohv 8cyl Repair Guides Wiring Diagrams Wiring Diagra Electrical Diagram Repair Guide Trailer Wiring Diagram . Wiring Diagram Turn Signals And Brake Lights Wiringdiagram Org Chevy ...
It's a great bike and my wife loves it as well. Specs of the 2016 Ram 4500 near Knoxville. 1 FLOW PRESSURE HYDRAULICS AND HWH SYSTEMS 1. Wiring Diagram For S Plan Heating System 2005 Chevy Equinox Ac Wiring Diagram Danfoss 3 Port Motorised Valve Wiring Diagram Stereo Wiring Diagram For 2000 Chevy.
Wrg 6760 Jeep Liberty Engine Hose Diagram Fixing Faulty Cruise Control Can I Have The Vacuum Hose Diagram For A 2000 Astro Because The A C 2000 Chevy Blazer Vacuum Diagram Unique Diagram For Vacuum Hose 2000 Sep 16, 2018 · 50cc scooter vacuum hose diagram how to to the carb on a aprilia 50cc scooter vacuum hose diagram how to to the carb on a ...
Sep 25, 2020 · The EVAP system traps smog-forming fuel vapors and prevents them from entering the atmosphere. When there’s a problem—such as a leaking gas cap—somewhere in the system, your car’s primary computer (often referred to as the powertrain control module) will turn on the check engine light .
1997 Chevy Blazer Wiring Diagram Free Download Within 2000 S10 On 2000 Chevy S10 Wiring Diagram Chevy S10 Chevy Diagram . Pioneer Sph 10bt Car Audio Systems Car Audio Rear Speakers . 10 1996 Toyota Camry Electrical Wiring Diagram1996 Toyota Camry Power Window Wiring Diagram Wiring Diagram Wirin Camry Electrical Wiring Diagram Toyota Wish
I have a 1998 chevy silverado k1500 5.7l engine. I need to recharge the AC unit and need to know the f ac tory recommended pressure on the suction/low side. I fond the leak and repaired. E ac h part should be pl ac ed and linked to different parts in particular way. 96 chevy 1500 4×4 the ac worked gm full size trucks 1988 1998 wiring 1996 gmc ...
0 Response to "37 2000 chevy blazer fuel pump wiring diagram"
Post a Comment